土壤专化适应是指植物对特殊或极端土壤环境的进化适应,这一机制被广泛认为是驱动植物多样化与物种形成的重要力量,但其基因组基础尚未阐明。报春苣苔属(Primulina,苦苣苔科)包含200余个物种,具有独特的生态位分化与形态多样性特征。该属植物主要专性分布于中国南方喀斯特地区的钙质土壤,少数物种则适应丹霞或酸性土壤环境,为解析土壤专化适应性机制提供了理想模型。
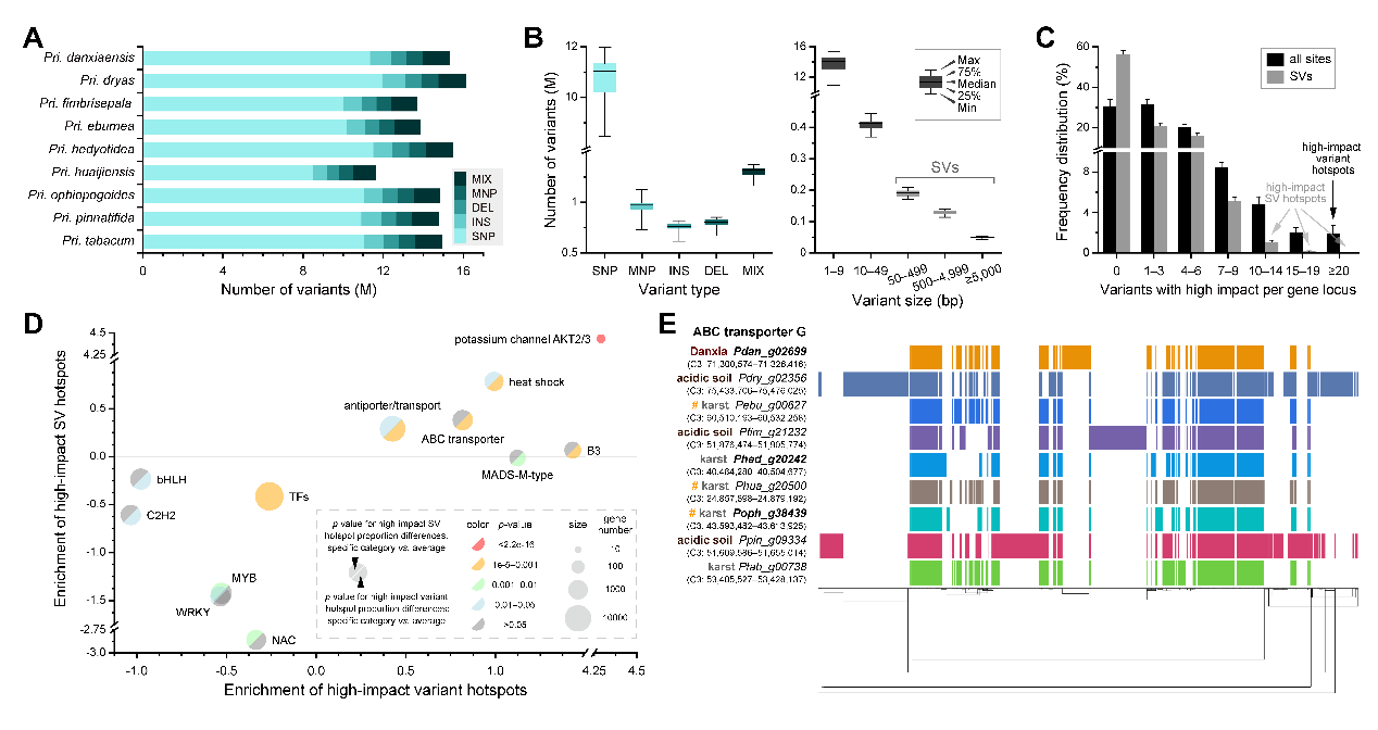
华南植物园泛基因组科研团队研究完成了7个高质量基因组组装,构建了涵盖喀斯特、丹霞及酸性土壤9个物种的报春苣苔属泛基因组,为解析土壤专化适应机制提供了关键基因组学资源。喀斯特适生物种基因组显著小于非喀斯特物种,与其LTR重复元件含量降低相关,符合基因组氮限制假说。两次谱系特异性全基因组加倍(WGD)事件显示,大基因家族呈现重复拷贝倾向于丢失,而转录因子家族成员尽管数量众多却优先保留(图1),暗示适应性与非适应性进化力量的共同作用。泛基因组分析发现,离子通道与转运蛋白基因在变异热点区域显著富集,且在喀斯特谱系中频繁受到正选择,这些候选基因与土壤贫瘠耐受性、抗旱性及肉质叶片的重复进化相关。值得注意的是,位于高影响变异热点区域的ABC转运蛋白G亚家族(ABCG)在喀斯特物种中呈现正选择信号且结构保守,而非喀斯特物种则携带特异的大型插入片段(图2,图3)。综上,基因组缩小、WGD后功能基因的偏向性滞留及离子转运通路适应性进化协同驱动了报春苣苔属植物对特殊土壤生境的适应。本研究为生态基因组学提供了土壤专化与基因组演化关联的新视角。
相关研究成果以“Primulina pan-genome reveals differential gene retention following whole-genome duplications and provides insights into edaphic specialization”为题发表在国际生物学主流期刊Cell Reports(《细胞报告》)上。中国科学院华南植物园冯超副研究员为论文第一作者,康明研究员为通讯作者。该研究工作得到了广东基础与应用基础研究旗舰项目、国家自然科学基金和中国科学院青年创新促进会项目等资助。论文链接:https://doi.org/10.1016/j.celrep.2025.116763
图1. 报春苣苔属全基因组加倍后重二倍化进程中复制拷贝的滞留与丢失模式

图2. 基于共线性的报春苣苔属泛基因组特性

图3. 报春苣苔属图形泛基因组拓扑结构中的遗传变异
